2. Alat dan Bahan (kembali)
b. Display 7 Segmen
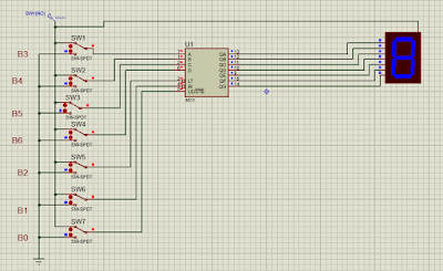
c. 7 Switch SPDT
d. Power dan Ground
1.) Analisa output yang dihasilkan (seven segmen) berdasarkan biner yang didapatkan!
Berdasarkan input dari decoder yang dapat diatur memalui switch, seven segmen akan menampilkan kombinasi dari kode-kode input. Kode-kode tersebut akan dapat membentuk angka dari 0-9, dan bentuk lainnya. Dan pada input kaki RBO, RBI, dan LT berlogika "1".
2.) Jelaskan perbedaan rangkaian seven segmen katoda dan anoda!
Pada seven Segmen jenis Common Cathode (Katoda), Kaki Katoda pada semua segmen adalah terhubung menjadi 1 Pin, sedangkan Kaki Anoda akan menjadi Input untuk masing-masing Segmen. Kaki Katoda yang terhubung menjadi 1 Pin ini merupakan Terminal Negatif (-) atau Ground sedangkan Signal Kendali (Control Signal) akan diberikan kepada masing-masing Kaki Anoda Segmen.
Pada seven Segmen jenis Common Anode (Anoda), Kaki Anoda pada semua segmen adalah terhubung menjadi 1 Pin, sedangkan kaki Katoda akan menjadi Input untuk masing-masing Segmen. Kaki Anoda yang terhubung menjadi 1 Pin ini akan diberikan Tegangan Positif (+) dan Signal Kendali (control signal) akan diberikan kepada masing-masing Kaki Katoda Segmen.3.) Jika IC 74LS47 dihilangkan atau seven segmen langsung dihubungkan ke switch, analisa output yang didapatkan!
Setiap pin akan mempingaruhi satu segmen di setiap displaynya. ini menyederhanakan untuk membentuk angka dari kombinasi switchnya. dimana setiap switch akan berperan untuk satu segmen dan ketika dalam keadaan terhubung dengan ground, maka bagian yang dipengaruhi switch tersebut akan aktif, dan pada keadaan terhubung dengan Vcc, maka segmen tidak aktif.
4.) Jika IC 74LS47 diganti dengan IC 4511, apakah seven segmen dapat menampilkan bilangan desimal?
Rangkaian akan jalan, tetapi untuk membentuk angka dari kombinasi input ABCD tidak bisa didapatkan. Kombinasi kodenya hanya menampilkan sebagian dari segmennya, meskipun kombinasinya disesuaikan dengan IC 74LS47.
Rangkaian decoder ini akan menghasilkan output berdasarkan kombinasi logika dari inputnya. Input dari BCD decorder ini berupa 4bit yang inputnya berupa pin A, B, C, D. Input BCD decoder ini, akan dikodekan sehingga membentuk kode tujuh segment yang akan menyalakan ruas-ruas yang sesuai pada seven segment. Tiga masukan ekstra juga ditunjukkan pada konfigurasi pin IC 74LS47 yaitu masukan (lamp test), masukan (blanking input/ripple blanking output), dan (ripple blanking input).
Vidio [ Download ]


Tidak ada komentar:
Posting Komentar